Beispiel Workflow
Hier finden Sie Beispiele, wie die API in der Praxis angewendet werden kann.
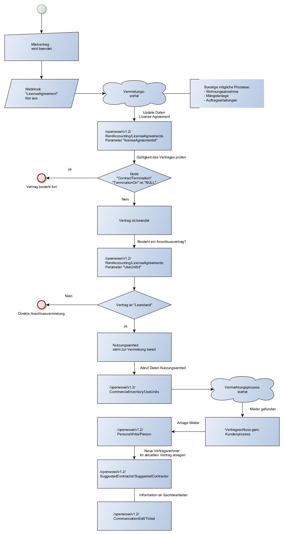
In diesem Beispiel informiert der Webhook das Vermietungsportal über eine Änderung im Nutzungsvertrag. Der Nutzungsvertrag wurde gekündigt und es besteht kein Anschlussvertrag. Das Vermietungsportal sucht passende Nachmieter und übermittelt diese an WOWIPORT, wo der Sachbearbeiter die Vertragsanlage vornimmt.

Zuletzt aktualisiert
